□ 일본은행은 30일, 3개월마다 내놓는 「経済・物価情勢の展望 (2025 年10 月) (경제·물가 정세 전망)」 보고서를 발표함
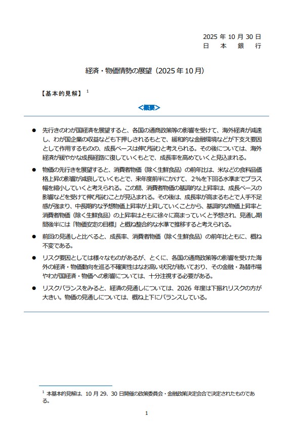
□ 일본은행은 2025년도(2025년 4월∼2026년 3월) 실질 국내총생산(GDP) 성장률 전망치를 기존 0.6%에서 0.1%포인트 상승한 0.7%로 제시함
□ 2025년도 소비자물가(신선식품 제외) 상승률 전망치는 2.7%를 유지함
□ 2026년도와 2027년도 실질 GDP 성장률 전망치는 각각 0.7%, 1.0%로 변동이 없음
□ 2026년도와 2027년도 소비자물가 상승률 전망치도 이전과 같은 1.8%, 2.0%를 제시함
ㅇ 일본은행은 물가가 안정적으로 2% 이상 오르는 시점이 2026년도 후반에서 2027년도 사이가 될 것이라는 예측도 수정하지 않음
[출처] 일본은행, 기준금리 0.5%로 6회 연속 동결…성장률 전망 상향(종합) (2025.10.30.) / 연합뉴스
□ 일본은행은 2025년도(2025년 4월∼2026년 3월) 실질 국내총생산(GDP) 성장률 전망치를 기존 0.6%에서 0.1%포인트 상승한 0.7%로 제시함
□ 2025년도 소비자물가(신선식품 제외) 상승률 전망치는 2.7%를 유지함
□ 2026년도와 2027년도 실질 GDP 성장률 전망치는 각각 0.7%, 1.0%로 변동이 없음
□ 2026년도와 2027년도 소비자물가 상승률 전망치도 이전과 같은 1.8%, 2.0%를 제시함
ㅇ 일본은행은 물가가 안정적으로 2% 이상 오르는 시점이 2026년도 후반에서 2027년도 사이가 될 것이라는 예측도 수정하지 않음
[출처] 일본은행, 기준금리 0.5%로 6회 연속 동결…성장률 전망 상향(종합) (2025.10.30.) / 연합뉴스
목차
1.わが国の経済・物価の現状 2
2.わが国の経済・物価の中心的な見通し 2
(1)経済の中心的な見通し 2
(2)物価の中心的な見通し 3
3.経済・物価のリスク要因 5
(1)経済のリスク要因 5
(2)物価のリスク要因 6
4.金融政策運営 7
